Serienbus Topologie
Art der Verbindung von Komponenten in verschiedenen Typen von Bussystemen - lineare, Baum-, Stern- und Ringtopologie. Empfehlungen für die korrekte Verbindung von TapHome-Modulen.
Art der Verbindung der Komponenten bei verschiedenen Bustypen.
Lineare Topologie

Die grundlegende Buskonfiguration umfasst eine Leitung, die am entferntesten Punkt mit einem Abschlusswiderstand versehen wird, typischerweise mit einem Wert von 120Ω (für längere Strecken sind 100Ω akzeptabel).
Haupteigenschaften:
- Maximal 32 Module an einem Bus
- Abschlusswiderstand am entferntesten Punkt
- Es ist nicht erforderlich, Abstände zwischen den Modulen einzuhalten
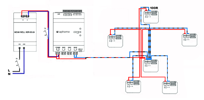
Baumtopologie

Diese verzweigte Konfiguration ist innerhalb des Systems zulässig. Die Regel für die Position des Abschlusswiderstands bleibt kritisch – er muss am physisch entferntesten Punkt sein.
Wichtiger Hinweis: Bei der Verzweigung muss jedoch vorsichtig vorgegangen und diese so gering wie möglich gehalten werden. Übermäßige Verzweigungen können undefinierte Zustände verursachen, bei denen sich die Peripheriegeräte vom Bus trennen, was zu Systemfehlern führt.
Stern-Topologie

Häufig verwendet in kleineren Steuersystemen und Wohnanwendungen mit kurzen Entfernungen zwischen den Geräten. Diese Topologie erfordert besondere Aufmerksamkeit bei der Verlegung und Bündelung von Kabeln sowie bei der Einhaltung weiterer Busanforderungen.
Nachteil: Das System kann anfälliger für Kommunikationsfehler und Störungen sein. Bei Verwendung dieser Topologie sollten Sie der Qualität der Verkabelung und der Minimierung der Länge der Abzweigungen besondere Aufmerksamkeit widmen.
Ring-Topologie 🚫

Die Ring-Konfiguration ist bei allen Zweidraht-Kommunikationsbussen strengstens verboten.
Lösung für bestehende Ringkonfiguration: Wenn die Verkabelung bereits in einer Ringkonfiguration fertiggestellt wurde, schließen Sie ein Ende an einen Abschlusswiderstand von 120Ω anstatt an den Core-Ausgang an. Dadurch entstehen zwei parallele Leitungen, die die Funktionalität im Falle einer Kabelbeschädigung erhalten.
Mehrere Stromquellen

Für große Entfernungen können mehrere Gleichstromversorgungen verwendet werden, um die Steuermodule zu versorgen, vorausgesetzt, deren Erden (GND) bleiben miteinander verbunden.
Anmerkung: Die Notwendigkeit der Umsetzung hängt von den Entfernungen im Projekt und der Wahl des Kabeltyps ab.
Technische Spezifikationen für die Verkabelung
Empfohlene Kabel
Für industrielle RS485- und Modbus-RTU-Anwendungen sind Kabel erforderlich, die den EIA-RS-485-Standards mit einer Impedanz von 120Ω entsprechen.
Für TapHome-Steuerungen ist der Aufbau eines Busses mit folgenden Kabeltypen ausreichend:
- Cat5E
- Cat6
- Cat6A und höher
Eine explizit für RS-485-Netzwerke zertifizierte Verkabelung ist nicht erforderlich.
Verdrilltes Paar (Twisted Pair)
Es ist sehr wichtig, dass die Adern A und B als verdrilltes Paar miteinander verseilt sind. Diese Verdrillung reduziert elektromagnetische Störungen erheblich und sorgt für eine zuverlässige Kommunikation auf dem Bus.
Abschirmung
Abgeschirmte Verkabelung ist nicht zwingend vorgeschrieben, wird jedoch für Umgebungen mit stärkerer elektromagnetischer Störung empfohlen.
Anschluss der Kabelabschirmung:
- Die Kabelabschirmung muss am Core-Modul mit GND verbunden werden
- Am anderen Ende wird sie nicht angeschlossen
Im Falle von optisch getrennten Bussen am Bus-Extender:
- Die Abschirmung ist an GND bei der entfernten Spannungsquelle anzuschließen (oder an GND am Modul, das sich in der Nähe der Spannungsquelle befindet)
- An den Enden der Kabel wird sie nicht angeschlossen
Vermeiden Sie das gemeinsame Führen verschiedener Bustypen in ungeschirmten mehradrigen Kabeln, um gegenseitige Störungen zu minimieren.
Abschlusswiderstand
- Standardwert: 120Ω am entferntesten Punkt des Busses
- Für längere Strecken: 100Ω sind akzeptabel
- Mehrere Abschlusswiderstände: Zulässig bei Baumtopologie, wenn Sie sich über den entferntesten Punkt unsicher sind