Dokumentace
Komponenty a rozměry
Přehled komponentů integrovaného tepelného čerpadla LG od TapHome — akumulační nádoba, distribuční box, rozvaděč a rozměry tepelných čerpadel.
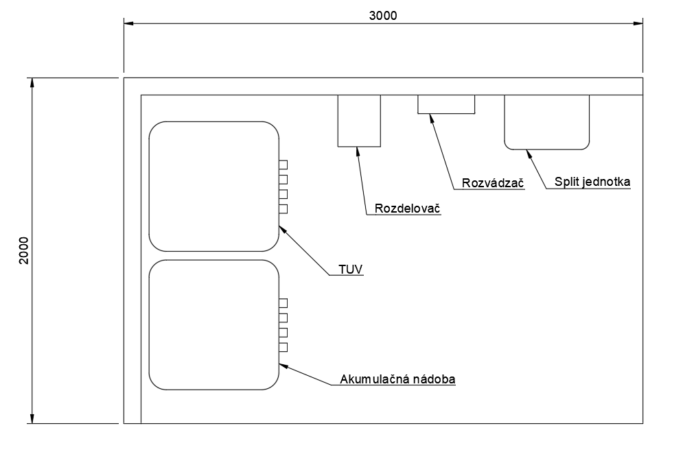
Náhled technické místnosti

Akumulační nádoba (440L) a zásobník TÚV
Akumulační nádoba 440L

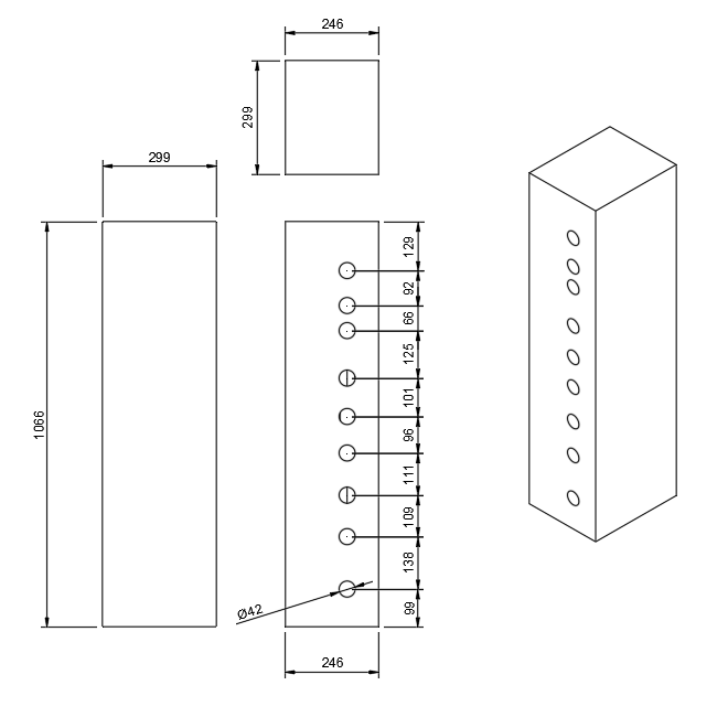
Zásobník TÚV
440L verze má stejné rozměry jako akumulační nádoba. Protože v tomto zásobníku nedochází ke kondenzaci (teplota vody uvnitř je stále vyšší než teplota prostoru), nejsou na zásobník TÚV kladeny žádné speciální požadavky a může se použít i levnější varianta dodávaná přímo topenářem.
Distribuční box

Podružný rozvaděč

Tepelné čerpadlo — 1-fáze (5 kW, 7 kW, 9 kW)
Vnitřní jednotka

Venkovní jednotka

Tepelné čerpadlo — 3-fáze (12 kW, 14 kW, 16 kW)
Vnitřní jednotka
Vnitřní jednotka 3-fázového tepelného čerpadla má stejné rozměry jako 1-fázová verze.

Venkovní jednotka
